Työnohjaus ja vertaistuki
Sosiaali- ja terveyspalvelujen (sote) uudistusta on suunniteltu vuodesta 2005 lähtien. Sen tarkoituksena on vastata yhteiskunnallisten muutosten mukanaan tuomiin haasteisiin ja hillitä kustannusten kasvua (Sosiaali- ja terveyspalveluiden rakenneuudistus 2019). Sote-uudistuksen toteuttaminen edellyttää hyvää johtajuutta, ja siksi organisaatioiden lähijohtajilla on merkittävä osuus organisaatioissa tapahtuvien muutosten ja uudistusten tuomisessa käytäntöön (Laaksonen & Ollila 2017, 38–40). Tukemalla lähijohtajien työssä jaksamista voidaan vaikuttaa koko työyhteisön hyvinvointiin ja liiketoimintaan (Tiitinen ym. 2018, 208–222). Parhaiten esimiehiä voidaan auttaa tarjoamalla heille työnohjausta ja vertaistukea (Ollila 2006; Kuusela 2013, 103; Akhtar ym. 2016).
Työnohjaus on säännöllistä, suunnitelmallista ja tavoitteellista toimintaa, jossa voidaan käsitellä ohjattavan työtä sekä siihen liittyviä odotuksia, tunteita ja työrooleja (Juuti 2016, 145–147). Ryhmämuotoisessa työnohjauksessa arvokasta on toisilta esimiehiltä saatava palaute ja tilanteiden vertaaminen kollegoiden kokemuksiin. Samalla se lisää mahdollisuuksia verkostoituiseen. (Järvinen 2013, 102–103.)
Tarjoamalla esimiehille työnohjausta ja vertaistukea voidaan välillisesti vaikuttaa koko työyhteisön hyvinvointiin (Ollila 2006, 13; Kuusela 2013, 103). Työnohjauksen ja vertaistuen puute heikentää esimiehen stressinsietokykyä ja lisää esimiestyön haasteellisuutta. Työnohjauksella voidaankin selkeyttää esimiehen roolia ja vahvistaa etenkin henkilöstöjohtamista. (Laaksonen & Ollila 2017, 197–198.) Hallinnollinen työnohjaus on suunniteltu johdolle ja se auttaa esimiehiä kehittymään niin ammatillisesti, yksilöllisesti kuin työyhteisön jäsenenä (Keski-Luopa 2001, 41).
Vertaistuki on vastavuoroista tukemista ja kokemusten vertailua, jossa korostuvat tasapuolisuus ja kokemukseen pohjautuva yhtenäinen asiantuntemus. Vertaistuen tulee aina olla luottamuksellista ja vapaaehtoista (Latostenmaa 2017, 61). Vertaistuen on todettu parantavan työhyvinvointia, ja siitä on hyötyä myös johtamistaitojen kehittymisessä (Lindell 2012, 8). Etätätyönohjausta ja -vertaistukea voidaan toteuttaa videovälitteisesti.
Tutkimuksen toteutus
Tutkimuksen tarkoituksena oli kartoittaa Pirkanmaan sosiaali- ja terveysalalla toimivien esimiesten etätyönohjauksen ja -vertaistuen tarpeita. Tavoitteena oli tuottaa etätyönohjauksen ja -vertaistuen tarpeesta uutta tietoa, jota voidaan hyödyntää kohdeorganisaatioissa ja hankkeen toteutuksessa. Kohderyhmänä olivat hankkeeseen osallistuvat Pirkanmaan sosiaali- ja terveysalan esimiehet, joista vapaaehtoisesti ryhmämuotoiseen teemahaastatteluun osallistui 13 esimiestä. Osallistujia pyydettiin kuvaamaan tilanteita, joissa he tarvitsevat etätyönohjausta ja -vertaistukea. Saatu aineisto litteroitiin ja tulkittiin käyttämällä aineistolähtöistä sisällönanalyysia (Tuomi & Sarajärvi 2009).
Tukea tunteiden käsittelyyn
Etänä annettavalta työnohjaukselta ja vertaistuelta toivottiin välittömämpää apua kuin perinteiseltä työnohjaukselta. Aineistosta nousivat esiin erityisesti tunteisiin ja jaksamiseen liittyvät seikat, kuten esimiesten oman työssä jaksamisen tukeminen sekä apu työntekijöiden tukemiseen. Työlle toivottiin lisää arvostusta ja erityisesti omilta esimiehilta toivottiin tukea. Esimiesten antaman tuen puuttuessa toivottiinkin välitöntä vertaistukea etänä. (Kuva 1)

Kuva 1 Etätyönohjauksen ja -vertaistuen tarve
Esimiehet kokivat työmääränsä kasvaneen työntekijöiden ja asiakkaiden määrän kasvaessa. Esimiehiä kuormittivatkin jatkuvat muutokset sekä työtehtävien moninaisuus ja ennakoimattomuus. Kokoaikainen muutoksessa eläminen sekä tulevat suuret muutokset koettiin raskaina ja myös niiden hallintaan toivottiin etätukea. Tuloksista nousi myös vahvasti esiin esimiesten tarve työnkuvan selkeyttämiselle ja työn rajaamiselle. (Kuva 1)
Tulosten mukaan henkilöstövajaus koettiin todella kuormittavana, sillä resursseista huolehtiminen vei aikaa perustyöltä ja ennen kaikkea työn sekä toiminnan kehittämiseltä. Työaikaa kerrottiinkin kuluvan paljon työntekijöiden ja sijaisten hankintaan. Vaikeimmissa tapauksissa henkilöstön vähyys johti esimiehen siirtymiseen työntekijän rooliin. Tämä aika oli kuitenkin poissa esimiehelle kuuluvien tehtävien hoitamisesta aiheuttaen lisää kiirettä. Tulokset osoittavat esimiesten tarpeen saada tukea liiallisen työtaakan aiheuttaman kiireen ja kuormituksen hallintaan sekä ennalta-arvaamattomaan ja liian pirstaleiseen työhön (kuva 1).
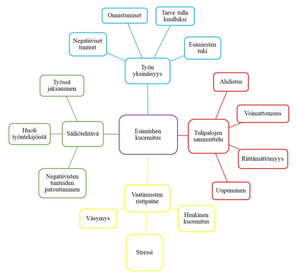
Esimiehen työssä psyykkinen kuormitus on suurta, ja esimiehet kokivat olevansa jopa jaksamisen äärirajoilla. Työnohjauksessa olisikin huomioitava ennen kaikkea työn henkinen kuormittavuus. Suurin osa aineistosta koski tunteiden käsittelyä, esimerkiksi erilaisten vaatimusten esimiehille aiheuttamien pääosin negatiivisten tunteiden. Tunteita herättivät niin vaatimusten ristipaineessa työskentely, tulipalojen sammutteluksi kutsuttu kiire ja tunteiden patoaminen kuin työn yksinäisyyskin (kuva 2).

Kuva 2 Esimiehen kuormittuneisuuden alueet
Tulipalojen sammuttelu aiheutti ahdistuksen, voimattomuuden ja riittämättömyyden tunteita sekä pahimmillaan uupumusta. Esimiestyön koettiin usein koostuvan jatkuvasta kiireestä. Siitä johtuvien jatkuvien keskeytysten takia myös työn suunnitelmallisuus kärsi. Esimiehet joutuivat työskentelemään omien esimiestensä ja työntekijöidensä vaatimusten ristipaineessa. Ajoittainen vaatimusten yhteensovittamisen mahdottomuus lisäsi henkistä kuormitusta aiheuttaen väsymystä ja stressiä. (Kuva 2)
Esimiestyö koettiin säiliötehtävänä, jossa negatiivisten tunteiden patoutumista pidettiin työhön kuuluvana osana, johon toivottiin välitöntä purkautumiskanavaa. Oman jaksamisensa lisäksi esimiehet kantoivat huolta myös työntekijöidensä jaksamisesta. Esimiehet kokivat työnsä yksinäiseksi, eikä heillä ole mahdollisuutta purkaa tunteitaan. Esiin nousi tarve jakaa myös onnistumisten kokemuksia. Esimiehet kaipasivat omilta esimiehiltään etenkin vastuun kantamiseen liittyvää tukea ja kuulluksi tulemista. (Kuva 2)
Lopuksi
Tutkimustuloksista nousi esiin esimiesten tarve etätyönohjaukselle ja -vertaistuelle. Niiltä toivottiin samoja asioita kuin työnohjaukselta ja vertaistuelta yleensäkin, mutta myös sitä, että niitä olisi aina tarvittaessa saatavilla.
Työnohjauksella voidaan selkeyttää esimiehen roolia.
Esimiehet kokivat suurta kuormittuneisuutta ja toivoivatkin, että joku asettaisi rajan, jolla heitä on lupa kuormittaa. Esimiestyö sote-alalla tarvitseekin omanlaistansa työnohjausta, jossa on erityisesti otettava huomioon ihmissuhteisiin liittyvä vuorovaikutuksellinen kuormittavuus sekä suuri työmäärä (Juuti 2016, 144). Ohjauksen lähtökohtana voitaisiin pitää esimiesten jaksamisen tukemista henkisesti kuormittavassa työssä, jolloin heillä olisi mahdollisuus purkaa patoutuneita, työstä aiheutuneita negatiivisia tunteita, sillä käsittelemättömät asiat vievät voimavaroja ja uuvuttavat (Ollila 2006, 13). Sosiaalinen tuki ja siihen sisältyvä vertaistuki onkin osoittautunut keskeiseksi jaksamista tukevaksi tekijäksi esimiestyössä (Salo 2009, 61–63).
Henkisen tuen lisäksi kaivattiin puuttumista eniten työssä jaksamiseen vaikuttaviin tekijöihin, kuten esimiesten tukemiseen ja työnteon organisointiin. Kun nämä asiat on saatu kuntoon, voidaan edetä muihin kehittämiskohteisiin. Näitä ovat muutosjohtamisen ja itsensä johtamisen lisäksi työn kehittämiseen, työssä kehittymiseen sekä esimiesten kaipaamaan voimaantumiseen liittyvät toimenpiteet. Niiden toivottiin tuovan esimiehille lisää toimintatapoja henkilökohtaiseen voimaantumiseen ja työn aiheuttamien negatiivisten tunteiden jakamiseen.
Lähteet
Akhtar, M., Casha, J.N., Ronder, J., Sakel, M., Wight, C. & Manley, K. 2016. Leading the health service into the future: transforming the NHS through trans-forming ourselves. International Practice Development Journal, 6 (2), 1–21.
Juuti, P. 2016. Johtamisen kehittäminen. Juva: PS-kustannus.
Järvinen, P. 2013. Ammattina esimies. 5. painos. Helsinki: Sanoma Pro.
Keski-Luopa, L. 2002. Työnohjaus vai superviisaus. Työnohjauksen filosofisten ja kehityspsykologisten perusteiden tarkastelua. Oulu: Metanoia Instituutti.
Kuusela, S. 2013. Esimiehen vuorovaikutustaidot. 1. painos. Helsinki: Sanoma Pro.
Laaksonen, H. & Ollila, S. 2017. Lähijohtamisen perusteet terveydenhuollossa. 3., uudistettu painos. Keuruu: Edita.
Latostenmaa, K. 2017. Kymppikortit pöytään – vertaisuuden voimaa ja työkykyjohtamisteemoja esimiesten työnohjauksellisiin ryhmiin. Teoksessa Tuliniemi, E. & Rajaniemi, K. Työnohjauksen erilaisia käytäntöjä. Satakunnan ammattikorkeakoulun työnohjaajakoulutuksen 2015–2016 artikkeleita. Sarja B. Raportit 2/2017. Pori.
Lindell, M. 2012, Terveydenhuollon lähiesimiehen vertaistuki. Tampereen yliopisto. Terveystieteiden yksikkö. Pro Gradu. Tampere.
Ollila, S. 2006. Osaamisen strategisen johtamisen hallinta sosiaali- ja terveysalan julkisissa ja yksityisissä palveluorganisaatioissa. Johtamisen ulottuvuudet ohjauksellisena näkökulmana. Vaasan yliopisto. Sosiaali- ja terveyshallinnon yksikkö. Acta Wasaensia 156. Väitöskirja.
Salo, M. 2009, Esimiesten jaksaminen arjen myllerryksessä. Työterveyslääkäri. 27(2), 61–63.
Sosiaali- ja terveyspalveluiden rakenneuudistus 3.6.1. 2019. Oikeudenmukainen, yhdenvertainen ja mukaan ottava Suomi. Hallitusohjelma. Rinteen hallitus. Luettu 2.11.2019. https://valtioneuvosto.fi/rinteen-hallitus/hallitusohjelma/sosiaali-ja-terveyspalveluiden-rakenneuudistus
Tiitinen, S., Weiste, E., Vehviläinen, S., Ruusuvuori, J., Lusa, S. & Laitinen, J. 2018, Reflektoinnin välttämistä ja vertaistukea: tarinoiden tehtävät palo- ja pelastusalan lähijohtajien ryhmäohjauksessa, Aikuiskasvatus, 38(3), 208–222.
Tuomi, J. & Sarajärvi, A. 2009. Laadullinen tutkimus ja sisällönanalyysi. 6., uudistettu painos. Helsinki: Tammi.
Kirjoittajat
Anne Kemppainen, sairaanhoitaja (YAMK), vastaava sairaanhoitaja, Ikaalisten kaupunki, anne.kemppainen@ikaalinen.fi
Jutta Nurminen, bioanalyytikko (YAMK), Suomen Terveystalo, Jyväskylä, jutta.nurminen@terveystalo.com
Hannele Laaksonen, terveysalan yliopettaja, TAMK, hannele.laaksonen@tuni.fi
Kuvituskuva: Unsplash/Marian Kroell
Kommentit